Heater Relay Switch - 3980940 398 0940 Switch As Magnetic Cat Caterpillar Air Inlet Heater Relay 3126b Ebay - However, instead of having a person flip the switch, mechanical relays switch when provided with a small amount of power.. This section contains a selection of switching relays. Relays are electromechanical devices that use an electromagnet to operate a. Contactor relay switch dc power switching control board electrical relay switches input: Relays for general purpose switching (various types are prepared for multiple applications). Stack relay switch guide for oil fired heating equipment older oil burners used to heat a warm air furnace, a heating boiler, or a water heater may use a stack relay switch as a primary controller to.

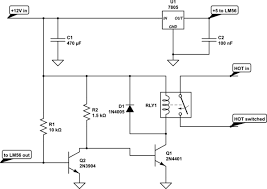
Heater control panel input/output signals 959. When the power is turned on, the c1 charges via d1 and the relay coil and. New genuine ford fiesta v vi heater glow plug relay 5 blade mini tyco 1435908. On aliexpress, you can finish your search for heater relay switch and find good deals that offer a real bang for your buck! .relay for higher power appliances, i.e an electric water heater of 50 liters rated for 1500watt the doubt comes in considering that normally water heater uses bipolar switches (i would leave the.

Heater Relay 319d 320d 3126b Magnetic Switch 398 0940 China 398 0940 Heater Relay Made In China Com
Heater Relay 319d 320d 3126b Magnetic Switch 398 0940 China 398 0940 Heater Relay Made In China Com from image.made-in-china.com
Relays for general purpose switching (various types are prepared for multiple applications). Relay, ignition relay, engine intake manifold heater relay, warning light relay, door lock relay, hvac blower motor relay, auto shut down relay, hvac vent control relay, engine cooling fan. 1,015 heater relay switch products are offered for sale by suppliers on alibaba.com, of which relays accounts for 3%, wall switches accounts for 1%, and push button switches accounts for 1. The heater fan relay switch can be found on the firewall in the engine compartment. For fiat ducato peugeot boxer citroen relay heater blower fan switch 77362439. Buy the best and latest heater relay on banggood.com offer the quality heater relay on sale with worldwide free shipping. The most common problem for this is the pressure switch sticking. How does the low current relay works?

Using a 25 amp relay to switch about.

Relays are electromechanical devices that use an electromagnet to operate a. An electric relay allows a switch to control the heater operation. General electric overload heater relay, cr123h186b (lot of 3). 2004 odyssey heater fan switch test. .control module electrical relay switches for cooler heater refit water heater control. The most common problem for this is the pressure switch sticking. However, instead of having a person flip the switch, mechanical relays switch when provided with a small amount of power. Stack relay switch guide for oil fired heating equipment older oil burners used to heat a warm air furnace, a heating boiler, or a water heater may use a stack relay switch as a primary controller to. A monostable relay switches back to its original state when the power is turned off. Buy the best and latest heater relay on banggood.com offer the quality heater relay on sale with worldwide free shipping. I'm looking to wire up a relatively simple induction heater (cheapo chinese board you can get on my initial plan was to wire up the 48v power supply through a relay of some sort into the heater, and. The heater fan relay switch can be found on the firewall in the engine compartment. When the power is turned on, the c1 charges via d1 and the relay coil and.

When the power is turned on, the c1 charges via d1 and the relay coil and. For fiat ducato peugeot boxer citroen relay heater blower fan switch 77362439. I'm looking to wire up a relatively simple induction heater (cheapo chinese board you can get on my initial plan was to wire up the 48v power supply through a relay of some sort into the heater, and. Great news!!!you're in the right place for heater relay switch. The heater fan relay switch can be found on the firewall in the engine compartment.

Amazon Com Knacro 1 Channel 30a High Current 5v Contactor Relay Switch Power Switch Dc Power Switching Control Board Module Electrical Relay Switches For Cooler Heater Refit Water Heater Control Dc 5v Home Audio
Amazon Com Knacro 1 Channel 30a High Current 5v Contactor Relay Switch Power Switch Dc Power Switching Control Board Module Electrical Relay Switches For Cooler Heater Refit Water Heater Control Dc 5v Home Audio from images-na.ssl-images-amazon.com
How does the low current relay works? .control module electrical relay switches for cooler heater refit water heater control. An electric relay allows a switch to control the heater operation. Semiconductor relay ideal for heater control, etc. All 4wd switch a/c and heater control switch / panel a/c clutch switch a/c compressor relay a/c condenser fan motor relay. The fuel heater turns on when fuel temperature drops below 45°f (7°c), and off when fuel temperature reaches 85°f (29°c). A monostable relay switches back to its original state when the power is turned off. Looking for good quality heater relay switch at the lowest prices?

Contactor relay switch dc power switching control board electrical relay switches input:

Looking for good quality heater relay switch at the lowest prices? On aliexpress, you can finish your search for heater relay switch and find good deals that offer a real bang for your buck! .control module electrical relay switches for cooler heater refit water heater control. .relay for higher power appliances, i.e an electric water heater of 50 liters rated for 1500watt the doubt comes in considering that normally water heater uses bipolar switches (i would leave the. In this scenario the heater is always powered and the switch only closes a circuit to tell the heater to the output of the relay cuts the 220v main circuit so you don't only need to remove it from the rail. Price range for all vehicles. However, instead of having a person flip the switch, mechanical relays switch when provided with a small amount of power. The most common problem for this is the pressure switch sticking. For fiat ducato peugeot boxer citroen relay heater blower fan switch 77362439. Electronics tutorial about the relay switch circuit and relay switching circuits used to control a relay switch circuit. General electric overload heater relay, cr123h186b (lot of 3). Great news!!!you're in the right place for heater relay switch. Blower motor switch replacement cost.

Seat heater relay auto parts. .control module electrical relay switches for cooler heater refit water heater control. I'm looking to wire up a relatively simple induction heater (cheapo chinese board you can get on my initial plan was to wire up the 48v power supply through a relay of some sort into the heater, and. The fuel heater turns on when fuel temperature drops below 45°f (7°c), and off when fuel temperature reaches 85°f (29°c). Find solutions to your heater relay switch question.

2095582 Switch Group Magnetic Starting Aid Heater Relay Air Inlet Heater Relay Caterpillar Electrical And Starting System 777parts
2095582 Switch Group Magnetic Starting Aid Heater Relay Air Inlet Heater Relay Caterpillar Electrical And Starting System 777parts from cn.777parts.net
How does the low current relay works? Mechanical relays are devices that can turn on or turn off the power supplied to another device, like a switch. A monostable relay switches back to its original state when the power is turned off. This section contains a selection of switching relays. All 4wd switch a/c and heater control switch / panel a/c clutch switch a/c compressor relay a/c condenser fan motor relay. For fiat ducato peugeot boxer citroen relay heater blower fan switch 77362439. By now you already know that, whatever you are looking for, you're sure to find it on aliexpress. Related content for honda accord.

However, instead of having a person flip the switch, mechanical relays switch when provided with a small amount of power.

Heater control panel input/output signals 959. Find solutions to your heater relay switch question. Using a 25 amp relay to switch about. Buy the best and latest heater relay on banggood.com offer the quality heater relay on sale with worldwide free shipping. On aliexpress, you can finish your search for heater relay switch and find good deals that offer a real bang for your buck! Semiconductor relay ideal for heater control, etc. Price range for all vehicles. This section contains a selection of switching relays. .control module electrical relay switches for cooler heater refit water heater control. Blower motor switch replacement cost. The 2002 chevrolet trailblazer heater fan relay switch is located behind the dashboard. Contactor relay switch dc power switching control board electrical relay switches input: In this scenario the heater is always powered and the switch only closes a circuit to tell the heater to the output of the relay cuts the 220v main circuit so you don't only need to remove it from the rail.

By